Introduction
I bet you never thought you'd see new constructional projects based around the good old BBC Micro published on the web. Well, here's the exception which proves the rule.
I recently acquired a pair of Cumana 80-track double sided Beeb disc drives in excellent condition. My old 40 track full height ones are rather cumbersome, so the new ones were welcome: every Beeb geek's dream, in about 1983. However, all my old BBC discs are, of course, 40 track, and the new drives weren't switchable.
There were a number of potential solutions to the problem. The simplest might have been to install a different DFS ROM, such as the Opus DDOS, which can do the conversion in software, even automatically. However, I always found software solutions like that rather unreliable, and besides, anything other than the venerable Acorn DFS 0.9 would probably break some of the software I have.
I did look around to see how other drives were converted to be switchable 40/80 track, and spent a while playing with jumpers on these Mitsubishi units to no avail. All the other modifications I could see involved fiddling with the drive electronics, and I had no information on them so couldn't really modify them. Therefore, an external circuit was called for.
The Circuit
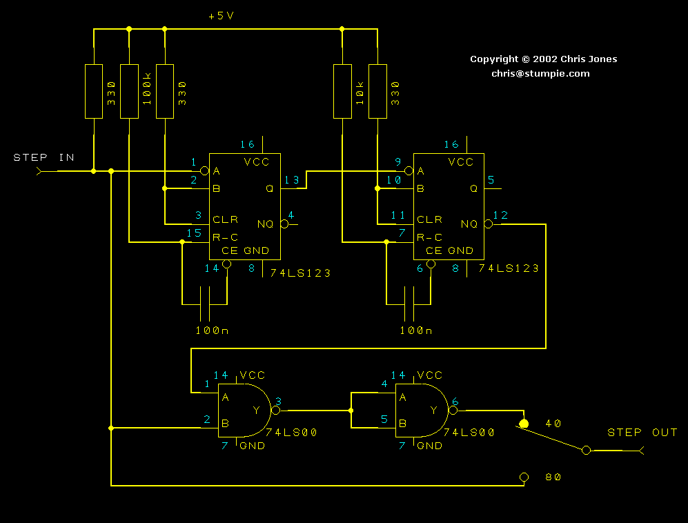
A bit of googling revealed that Mike Cook had published a circuit which did exactly this in the October 1985 edition of The Micro User, but it wasn't online and I didn't have the magazine to hand. So I designed my own, and here it is. Apologies to Mike if I've inadvertently come up with the same design!
(if you can't read it, click on it for a bigger version)
All it does is take the step pulses on pin 20 of the disc drive ribbon cable and create another one shortly after each pulse by means of the two monostables. The original pulses and the extra ones are then combined in the gates and fed to the drive. The resulting pulse train isn't perfectly even, so the drive sounds a bit odd when it seeks, but it works.
Installation
Build the circuit using the construction technique of your choice. I used Tripad board from Maplin. Don't forget to connect power to both the chips (not shown on the diagram) and decouple each of them using a 100nF capacitor close to the chip (again not shown on the diagram).
There are only four connections to worry about. Power and Ground can be obtained from anywhere you can find 5 volts - there are nice obvious places on the drives themselves. Hint: look for the big red wire on the power connector.
You need to break into the step line (pin 20) of the ribbon cable to the disc drive, and connect the Beeb end to the input (pin 1 of the 74123) and the drive end to the output (the switch, or pin 6 of the 7400 if you want a non-switchable version). If you're doing dual drives, as I was, then break into the wire before both drives, and they will both be converted. If you want independent switching for each drive, you'll need to build 2 circuits and put one in the feed to each drive. Be careful, though: remember the ribbon cable daisy chains them together, so if you break the ribbon cable twice one of your drives will end up as a 20-track one, which isn't what you wanted. You'll probably end up having to cut tracks on the electronics of each drive.
Here's a picture of how I attacked the ribbon cable with a sharp knife and brought the wires out to the circuit (out of focus in the background).

There was enough room in the slimline Cumana case to fit my little circuit board in between the mains power supplies. Note the switch in the case at the back, attached by the black wires.

Troubleshooting
Switch on and make sure nothing catches fire.
If, when you try and access the disc, the drive wanders off into never-never land and bangs against its end stop, your circuit is probably unstable. TTL monostables are infamous for putting muck all over the power supply, and using two of them triggering each other is asking for trouble. The only answer is to decouple both chips thoroughly with a good quality 100nF capacitor (or whatever your favourite voodoo decoupling recipe is) between Vcc and ground on each one.
Another thing I didn't come across but can imagine would be a problem is if you've reduced the step time and settling time using the links on your keyboard or *FX255. The only setting that will work is the slowest, 24ms.
Caveats
Remember that an 80 track drive has a head which is half the width of a 40 track one, so if you write to an old 40 track disc using your newly-converted drive, a real 40 track drive probably won't be able to read it because only half the magnetic data has been overwritten. If you trash your old discs, don't say I didn't warn you.
The circuit I built actually uses a real 74123 and 7400, chips which were in my bit box and have date codes nearly 30 years ago now. You'd be much better off using modern 74HC123 and 74HC00 chips, which are much better behaved, lower power, and so on, but I can imagine that their timing characteristics might be different. I haven't checked, so you're going to have to.
Finally
Here's a gratuitous picture of the offending machine with its shiny new drives attached.
Chris Jones, 1 November 2002